HeadlinesSource:ForesightNews
2022-09-19 06:37:38
什麽!以太坊還有四次重大升級?
This article belongs to original author

- 以太坊區塊鏈網絡已經過渡到更節能的系統
- 它現在必須尋求實施重大的規模化升級

隨著大眾對「以太坊合並」狂熱的冷卻,以太坊面臨「區塊鏈三難困境」
前天對於幣圈,特別是以太坊信仰者來說是一個歷史性的事件(在沒有任何軟件崩潰的情況下完成升級是一項出色的工程壯舉。就像改變摩天大樓的地基,而它仍然屹立不倒!)。The Merge,即人們期待已久的從工作量證明到權益證明的轉換,順利進行,以太坊現在運行的能源消耗減少了 99.5%,通貨膨脹率降低了 90%。
自 2017 年以太坊推出以來,以太坊社區一直期待著合並的到來。所以,現在它已經完成了這個使命,想知道「現在怎麽辦?」並不不公平。這是以太坊發展中的一個重要裏程碑。然而,它還沒有完成,還有一些重要的升級要做,以把它變成社區所想象的廣泛、最佳的區塊鏈。
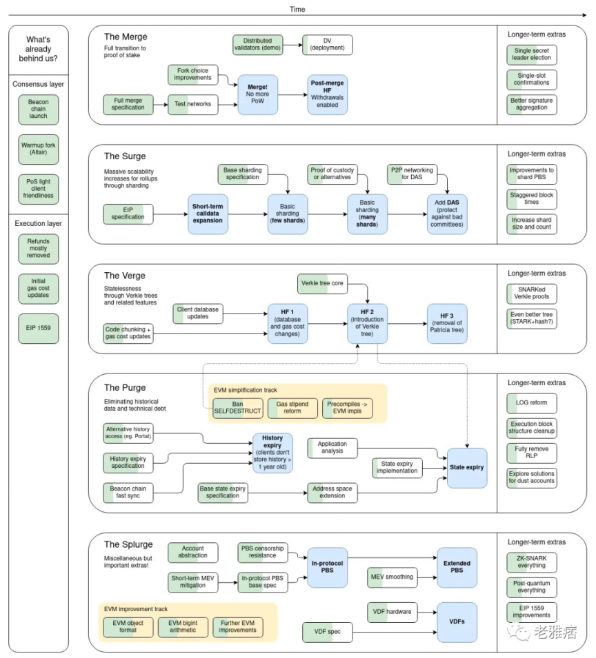
現在,開發者將解決一個關鍵的存在問題。合並是以太坊上一系列升級的第一步,以解決可擴展性的三難問題。在某一點之後,該理論表明,一個區塊鏈必須在其三個關鍵方面(可擴展性、去中心化和安全性)中的一個方面做出妥協。而且,區塊鏈不可能同時擁有這三者。
對於以太坊來說,解決這個問題的第一步是轉向 POS 共識機製的合並,接下來又是四個發展階段。
這些升級大多與我的中心論點有關,即區塊鏈為什麽有用:建立永久的、去中心化的應用程序,廣泛使用且價格低廉。如果「合並」是朝著這個方向邁出的第一大步,那麽接下來的四個步驟(盡管這些步驟是平行進行的,而不是按順序進行的)被稱為:
- The Surge:實施分片,這是一個擴展的解決方案,將降低以太坊上捆綁交易的成本。
- The Verge:引入「verkle trees」,這是一種擴展解決方案,將降低以太坊的交易成本。引入「verkle trees」,這一更新將使網絡更加去中心化,使用戶更容易成為驗證者。
- The Purge:消除歷史數據和技術債務。
- The Splurge:在前四個階段之後的雜項更新,以確保網絡的順利運作。
The Merge 是一件大事,因為它專註於減少以太坊的能源消耗和改變其共識機製。但接下來的這些重點大多有助於大規模擴展區塊鏈現在所能完成的工作,因為它是節能的。以太坊區塊鏈目前每秒可以處理 15-20 筆交易,以太坊聯合創始人 Vitalik Buterin 表示,在完成這五個階段後,網絡最終將能夠每秒處理 10 萬筆交易。
那麽,以太坊如何實現 5000 倍的容量呢?讓我們通過四個方面的升級來了解一下。
我還必須指出,作為一個非超級技術性的文字工作者,我已經盡力解釋這些概念,但鑒於其復雜的性質,我肯定會在某些方面有所不足。如果你想深入了解,我在每一節的末尾都包括了對每個主題的進一步閱讀。
The Surge
升級類別中的第一個也正好是最遠的一個。The Surge 指的是利用 Sharding 技術使以太坊的計算能力激增。
分片並不是一個新的想法。它通常被用來為資源密集型的網絡應用程序擴展數據庫,或者讓同一基礎設施更有效地用於許多不同的應用程序。
假設你有一個有 100 萬行信息需要處理的數據庫。有兩種方法可以加快處理速度。你可以增加可用來處理這 100 萬行的計算能力,這個過程稱為「scaling up」。或者你可以將該數據庫水平分割成五個碎片,每個碎片有 200,000 行,這樣你就可以用五臺獨立的機器來處理這些信息。這被稱為「scaling out」。
後一種策略是將數據分割成分片,以便多臺機器可以同時處理它,這在技術上往往比繼續加速單臺機器更容易。
如果以太坊試圖通過增加驗證網絡的機器的處理能力來擴大規模,那麽對於社區成員來說,為網絡的安全做出貢獻將變得更加困難和昂貴。這將是一個與挖礦相同的問題;如果你想成為一個鑄幣者,你必須不斷地升級你的機器以跟上網絡的需求。
通過分片擴展,以太坊可以增加其計算能力,而不增加對 staker 的計算需求。與其將驗證網絡所需的處理能力翻兩番,他們可以先將網絡分成四個分片。然後在未來,理論上他們可以將分片數量增加到任何數量,給像 Optimism 和 Arbitrum 這樣的主要 rollups 提供專用分片。
挑戰是如何做到這一點(同時保持以太坊的安全性和可組合性)。實現這一目標的最佳策略仍在爭論之中,但你可能會看到它的碎片在未來的 EIPs(如 4844)中出現,這些 EIPs 將開始將網絡推向這個方向。
The Verge
隨著 The Surge 的步驟的完成,以太坊的歷史記錄的大小將開始以越來越快的速度膨脹。如果通過分片將處理能力提高 100 倍,那麽數據被記錄到區塊鏈的速度也將提高 100 倍,而且不需要額外的改變。
為了運行一個驗證器,必須保持對完整的以太坊「狀態」的訪問,即鏈上發生的一切的歷史記錄。在一個完整的分片實施中,該狀態可能開始以每年 10TB 的速度增長,這將很快使得在每個驗證器上維護其記錄的成本過高。你需要數百 TB 的存儲空間,而不是能夠在一臺普通的筆記本電腦上輕松運行你的驗證器。
因此,解決方案是找出如何走向無狀態的網絡驗證,以便處理能力可以增加,歷史記錄的大小可以膨脹,而不會使連接到網絡的每個驗證器陷入困境。而通過走向無狀態驗證,驗證網絡的硬件要求將進一步下降,允許你在一個簡單的 Raspberry Pi 設備或手機上運行驗證器。
實現這一目標的核心步驟是,從目前基於 Merkle tree 的驗證轉變為一個名為「 Verkle Trees」的較新概念。Verkle Trees 極大地壓縮了根據歷史數據證明區塊有效性所需的數據量,這使得它們非常適合在區塊鏈規模增長時擴大有效驗證。
然而,Verkle Trees 提供的關鍵屬性是,它們在證明大小上更有效率。如果一棵樹包含 10 億條數據,在傳統的二進製 Merkle tree 中進行證明需要大約 1 千字節,但在 Verkle Trees 中,證明將少於 150 字節,這一減少足以使無狀態客戶端最終在實踐中可行。- Vitalik Buterin,Verkle Trees,強調是以我命名的。
一旦 Merkle tree 證明系統被 Verkle Trees 取代,這應該是以太坊處理能力的~10 倍改善。但僅此一點並不能完全解決無狀態問題,它只是為其奠定了基礎。隨著 Verkle Trees 系統的引入,可以為 Verkle Trees 建立一個新的「root」或起點,在這之前的任何狀態都沒有必要維持,以證明網絡的完整性。
完成這些後,網絡可以開始專註於「The Purge」。
The Purge
一旦以太坊升級到運行無狀態或接近無狀態,他們就可以開始清除舊的狀態數據,減少人們需要存儲的信息量來運行驗證器。
這方面的第一個版本是將執行客戶端需要維護的歷史數據的長度削減到一年,而不是需要完整的歷史。這已經在 EIP-4444 中列出,似乎是很受歡迎的第一步,很可能會被實施。
從那以後,目前的計劃是用單獨的樹來取代單一的狀態樹,每個樹持續一年。因此,在絕大多數情況下,你永遠不需要處理超過一年的數據,但在需要時仍可使用。
然後,網絡可以實施進一步的改變,以修剪狀態,並刪除目前存在於 EVM 中但不經常使用或不正確使用的額外功能,如 SELFDESTRUCT。未來路線圖的這一部分的主要目標,雖然將取決於讓以太坊無狀態運行,所以這種臃腫可以被刪除,一旦開始,其他修剪「脂肪」的機會可能會出現。
The Splurge
最後,還有 splurge,這只是以太坊社區想在區塊鏈中建立的其他一切不適合其他三個主要 buckets 的東西的一個抓包。其中大多數也是非常技術性的,將提高鏈的性能,但不可能被網絡的用戶註意到。
這個類別的一些改進包括:
- 建議者 / 建設者分離。通過在構建區塊時將提議者和構建者的角色分開,減少 MEV(最大可提取價值)。在這裏了解更多 (https://notes.ethereum.org/@vbuterin/pbs_censorship_resistance) 。
- 數據可用性取樣。一種改善跨分塊的數據訪問和提高驗證證明效率的方法。在這裏了解更多。
- EIP-3074:對 EVM 的改進,讓外部擁有的賬戶將對賬戶的控製權委托給智能合約。在這裏了解更多。
- EIP-4337:另一個受歡迎的 EIP,這個專註於賬戶抽象,以消除對協議更改的共識層協議的需要。在這裏了解更多。
可能會有更多的人最終進入這個類別,而且他們可能會在我們等待前三類人對網絡的其他重大改變時臨時完成。
不過,你可能註意到了,這些變化都沒有巨大的合並變化那麽令人興奮。網絡正在成熟,隨著向權益證明的重大轉變的完成,以太坊現在可以專註於對其處理能力進行增量改進,使所有的用戶體驗和應用層創新開始發生在依賴它的第二層。
如果你在尋找正在啟動的令人興奮的新項目,它們很可能會在第 2 層上向前推進。以太坊正越來越接近實現其作為那些執行區塊鏈的理想結算層的目標。隨著目前 Optimistic 的 Rollups 和 ZK-Rollups 的改善,我們應該看到明顯更多新的和有趣的工具和應用程序在那裏推出的嘗試。
合並工作順利進行。希望這些改進的其余部分也能同樣順利。
所有這些升級的最終目的是使以太坊的可擴展性更強,速度更快,使用成本更低。
很難談論以下四個階段的時間表,因為它們都還在積極研究和開發中。但是,在我看來,在所有階段完成之前,至少需要 2-3 年的時間。
同時,更多的以太幣(網絡的原生代幣)投資者預計會將他們的代幣鎖定在數字錢包中,在新的權益證明形式下,他們的所有者會獲得回報。但是他們將不能把它們拿出來,至少在一段時間內不能。
鎖定的以太幣在升級後的網絡中發揮著重要作用。擁有被稱為被鎖定的以太幣的錢包被用來幫助訂購網絡交易。目前,根據區塊鏈分析公司 Nansen 的數據顯示,大約 11% 的以太幣已經被鎖定(直接或通過 Lido、Coinbase Global Inc.和 Kraken 等供應商)在以太坊的 Beacon 鏈上被鎖定的錢包中,該鏈被用來測試這個過程。
以太坊將不得不經歷另一個被稱為「Shanghai」的軟件變化,這至少需要六個月的時間,以實現對被抵押的以太坊的提款。即便如此,提現也會有上限。
在合並之後,鎖定在質押合約中的以太幣仍然無法提取。
以太坊的開發者們還在研究一種叫做 EIP 4844 的東西,即 Proto DankSharding,它試圖將用戶稱為 gas fees 的高網絡交易成本降到最低。
以太坊連續第五天下跌,截至北京時間 9 月 18 日上午 7 點,CMC 上的報價為 1459 美元。
引入一個新的方法會造成進一步的分歧。我們也理解統一性、透明度和可重復性對稀有度的長期生存能力的重要性。OpenRarity 目標是為稀有度排名提供一種新的、持久的方法,經得起時間的考驗,希望成為重視客觀和透明的稀有度計算的創造者和開發者的標準。
Previous
0 COMMENT

Top views